版权归原作者所有,如有侵权,请联系我们
4月以来,广东不断迎来持续性强降雨,导致北江干流发生了今年第2号洪水,形势严峻。在这般来势汹汹的暴雨面前,你是否已经掌握了正确的减灾防病“姿势”呢?
关注预警 未雨绸缪
暴雨预警信号,按照由弱到强的顺序,分为蓝色、黄色、橙色、红色4个级别。汛期,市民应密切关注天气预报,特别是暴雨预信号,提前做好准备。

暴雨预警信号分为蓝色、黄色、橙色、红色4个级别。(图片来源:网络)
1、居住在河道边、山麓沟谷等地的居民需警惕山洪、泥石流等灾害发生。汛期尽量转移至安全地方居住。
2、提前疏通居住地排水系统。若城市居民区出现内涝,及时联系物业疏通排水系统。农村地区可在村、院落及建筑物周围修筑拦洪坝、围堰等防水设施。
3、离家前确认是否关闭电关闸。暴雨来袭前最好关闭电脑、电视等家用电器,切断电源以防被雷击损坏。
4、地势低洼的居民家中应储备充足的粮食,并用塑料桶加盖密封保存。易遭受洪灾地区,准备一些洪灾逃生用具,如救生服、大泡沫板、木板等漂浮物,以及手电筒、口哨等可以发出呼救信号的工具,和能够接收政府救灾信息的收音机等物品。
应对洪涝 沉着避险

村民划着自制的木筏离开灾区。(图片来源:新华社)
1、若洪水来袭,来不及转移的人员应迅速转移到房屋的高处,最好找到漂浮物,如游泳圈、矿泉水瓶、塑料泡沫等。
2、若被洪水冲走,需屏住呼吸,收紧四肢。尝试背对水流,向岸边呈45度角游过去;若不能做到,保持心情稳定、正常呼吸,抓紧漂浮物,顺水漂流,等待下游的救援人员的帮助。
3、在洪水中不会游泳的人,若只有矿泉水瓶等较小漂浮物,将其放置于下颌处,保持口鼻外露,其他部位在水中。
4、有通讯条件的人,可向当地政府和防汛部门报告洪水态势和受灾情况,寻求救援;无通讯条件的,则可制造烟火或挥动颜色鲜艳衣物或呼喊等方式呼救。
5、防止被洪水中夹杂的建筑物残渣砸伤。若出现外伤,伤口尽量保持干燥,若有碘伏等消毒剂,尽快对伤口进行彻底清创。
洪涝过后 重视疾病预防
汛期持续降雨,天气湿热,利于病菌繁殖,是感染性腹泻、细菌性痢疾等肠道传染病高发期。强降雨天气易造成污水倒灌、垃圾堆积等问题,加大了虫媒传染病的传播风险。洪水过后,受灾地区的居民应积极配合相关部门要做好各项卫生防疫工作,预防疫病的流行。
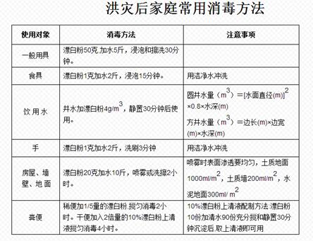
1、做好家庭消毒。对被洪水淹过的房屋内外,要开展消毒杀菌工作。一般用“84”消毒液按1:60比例配水后用喷雾器对应消毒的场所进行喷洒。对餐饮具进行消毒 ,用开水煮沸10~30分钟。衣服、被单,需暴晒后进行清洗。经过水淹的井,必须清淘、冲洗与消毒。

(来源:长沙市疾病预防控制中心)
2、注意饮食卫生。不喝生水,只喝开水或符合卫生标准的瓶装水。不吃腐败变质或被污水浸泡的食物,不吃淹死、病死的禽畜和水产品。餐具勤消毒。
3、做好防蝇灭蝇,防鼠灭鼠。为防止肠道传染病的发生,应重点做好灭蝇工作,可采用药物喷洒、毒饵诱杀、粘捕等各种办法消灭苍蝇。防鼠工作应从规划和整治环境入手。搞好环境卫生,禽畜圈养有序,杂物堆放成行并尽可能离地,食物妥善保存。多用器械灭鼠,慎用毒饵,确保人畜安全。
4、若身体不适及时就医。特别是发热、腹泻病人,要尽快寻求医生帮助。其次是遵听医嘱,配合传染病隔离,注意相关药物使用方法。
欢迎扫码关注深i科普!
我们将定期推出
公益、免费、优惠的科普活动和科普好物!


